小猪生活
首页
美食营养
生活百科
知识问答
生活知识
返回
小猪生活
首页
美食营养
游戏数码
手工爱好
生活知识
生活百科
健康养生
运动户外
职场理财
情感交际
母婴教育
时尚美容
知识问答
更多知识
搜索
戴尔DELL Latitude E6420笔记本电脑使用说明书:[14]
2026-02-15 12:57:05
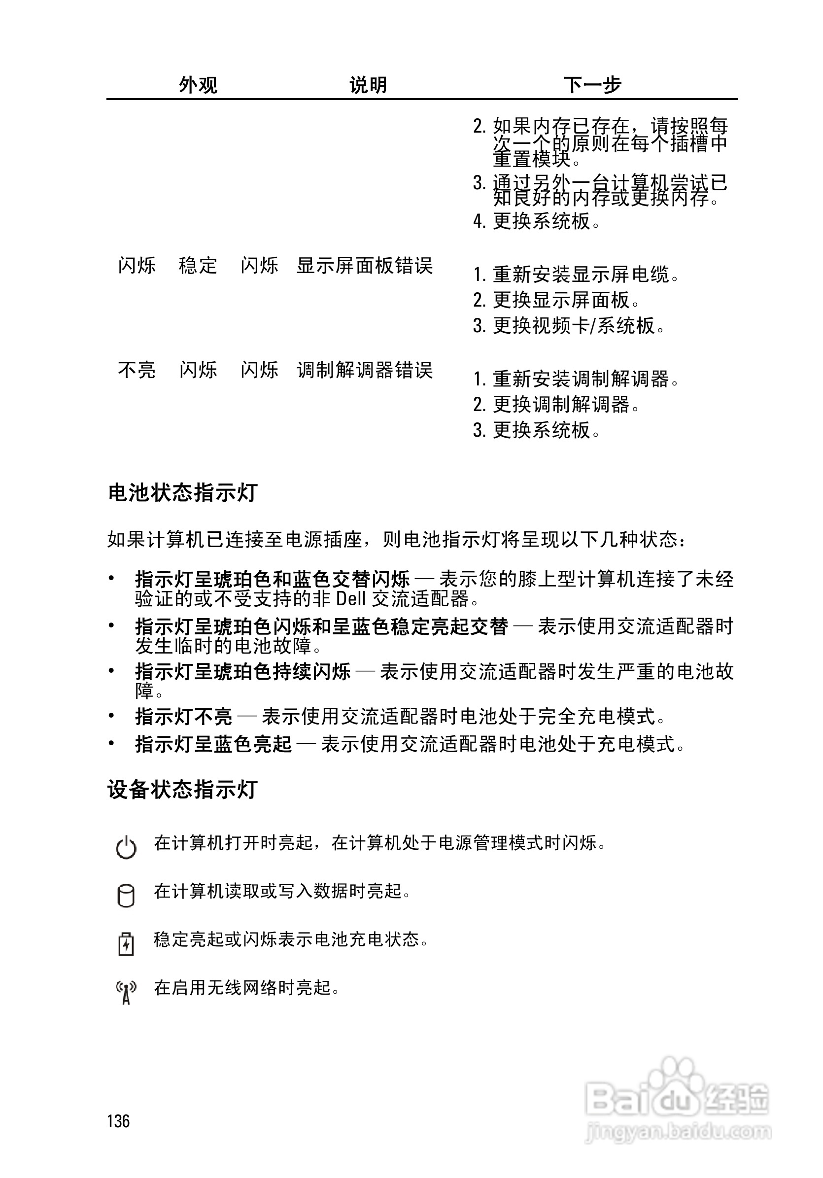
本篇为《戴尔DELL Latitude E6420笔记本电脑使用说明书》,主要介绍该产品的使用方法以及常见故障解决方案。
(共篇)
上一篇:
相关推荐
戴尔DELL Latitude E6420笔记本电脑使用说明书:[4]
阅读量:62
戴尔DELL Latitude E6420笔记本电脑使用说明书:[7]
阅读量:105
戴尔DELL Latitude E6420笔记本电脑使用说明书:[5]
阅读量:39
戴尔DELL Latitude E6420笔记本电脑使用说明书:[6]
阅读量:88
戴尔DELL Latitude E6420笔记本电脑使用说明书:[9]
阅读量:183
猜你喜欢
风靡的意思
神游的意思
汉密尔顿手表什么档次
刀枪不入的意思
山高水长的意思
expensive是什么意思
换身份证需要什么证件
富时中国a50指数是什么意思
通存通兑是什么意思
妥当的意思
猜你喜欢
股票前xd是什么意思
梦见牛是什么意思
lay是什么意思
行货是什么意思
prior什么意思
新零售是什么意思
春夜喜雨的意思
ctp是什么意思
一垒二垒三垒是什么意思
什么是闪存