小猪生活
首页
美食营养
生活百科
知识问答
生活知识
返回
小猪生活
首页
美食营养
游戏数码
手工爱好
生活知识
生活百科
健康养生
运动户外
职场理财
情感交际
母婴教育
时尚美容
知识问答
更多知识
搜索
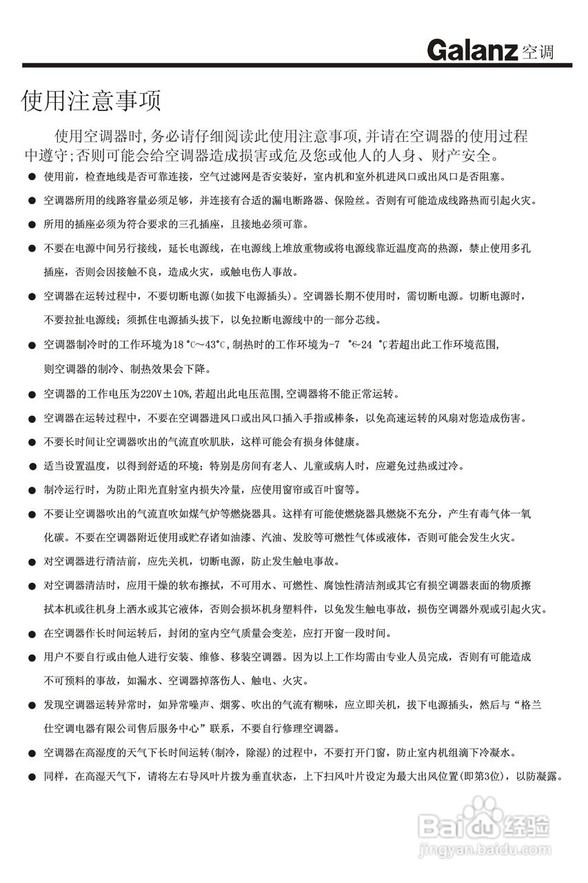
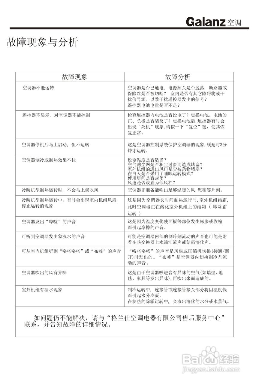
Galanz格兰仕KFR-25GW/DHG1分体挂壁式房间空调器使用
2026-02-14 12:50:26
相关推荐
Galanz格兰仕KFR-35GW/DHG1分体挂壁式房间空调器使用
阅读量:148
Galanz格兰仕KFR-32GW/DHG1分体挂壁式房间空调器使用
阅读量:176
Galanz格兰仕KF-25GW/HG1分体挂壁式房间空调器使用安
阅读量:71
Galanz格兰仕KF-25GW/HG1-2型分体挂壁式房间空调器使
阅读量:120
格兰仕空调加氟方法
阅读量:66
猜你喜欢
不孕不育的症状是什么
mvp什么意思
脚痛是什么原因
维生素c价格
运动英语
mg是什么牌子的车
crt是什么意思
牵牛花是什么颜色的
孩子流鼻血是什么原因
aes是什么意思
猜你喜欢
zzp什么意思
lb是什么
event是什么意思
2013是什么年
drawing是什么意思
校运动会广播稿50字
咕咚运动
怎样腌制咸鸡蛋
什么是女儿墙
经常发烧是什么原因