小猪生活
首页
美食营养
游戏数码
知识问答
生活知识
返回
小猪生活
首页
美食营养
游戏数码
手工爱好
生活知识
健康养生
运动户外
职场理财
情感交际
母婴教育
时尚美容
知识问答
搜索
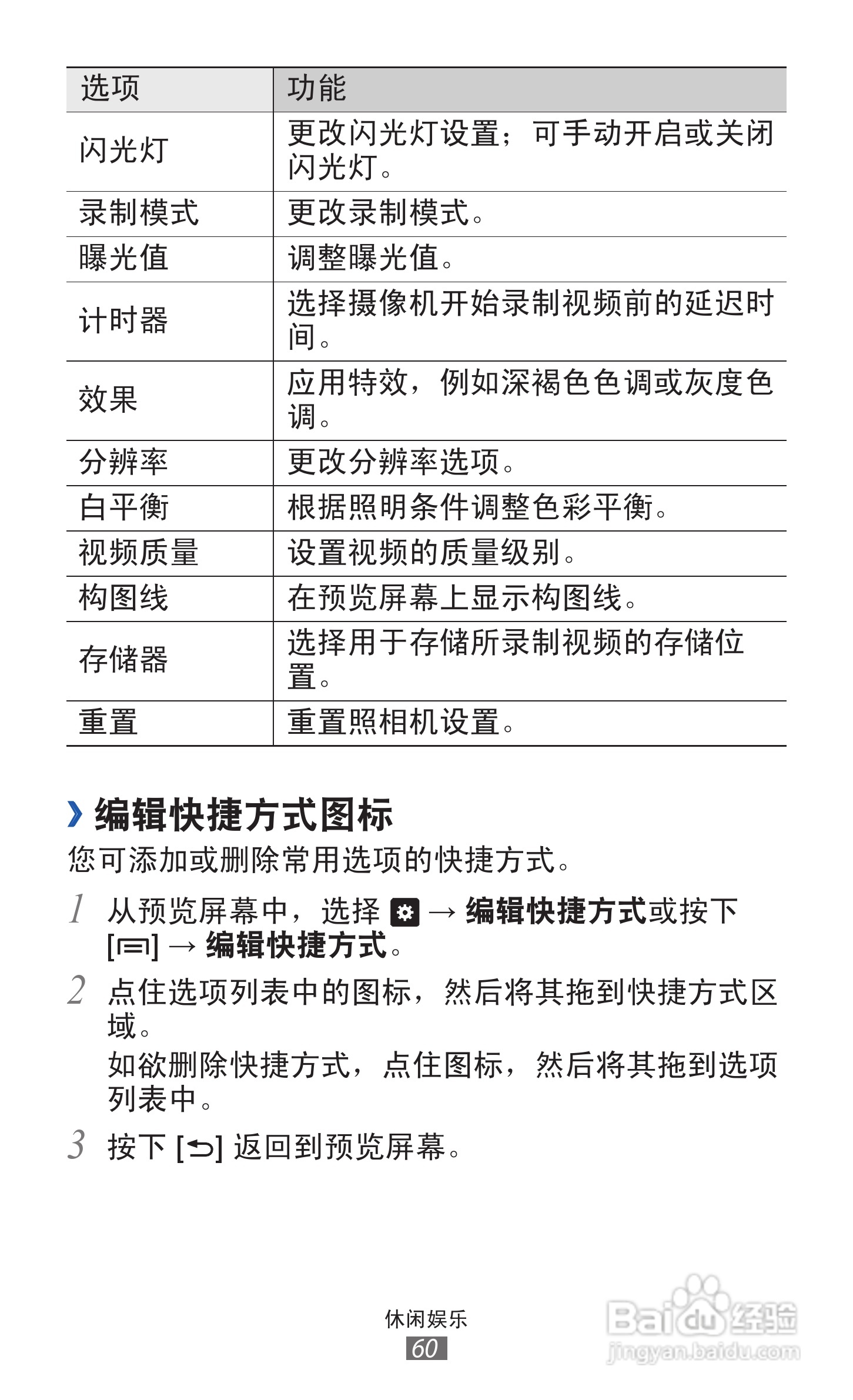
三星GT-I8160手机使用说明书:[6]
2026-02-23 12:52:17
(共篇)
上一篇:
|
下一篇:
相关推荐
三星GT-I8160手机使用说明书:[14]
阅读量:42
三星GT-I8160手机使用说明书:[12]
阅读量:134
三星GT-I8160手机使用说明书:[13]
阅读量:90
三星GT-S5628i手机使用说明书:[6]
阅读量:187
三星GT-S7568I怎么截图
阅读量:41
猜你喜欢
complete是什么意思
桀骜不驯的意思
大闹天竺什么时候上映
650分能上什么大学
妊娠纹什么时候长
had是什么意思
春心荡漾什么意思
踌躇的意思
安之若素是什么意思
then是什么意思
猜你喜欢
咸金桔的功效与作用
刮目相看的意思
333是什么意思
利福平的作用
业余时间学点什么好
乌鸡白凤丸的作用
学区房是什么意思
蚕蛹的作用
pants是什么意思
豆浆什么时候喝好