小猪生活
首页
美食营养
游戏数码
知识问答
生活知识
返回
小猪生活
首页
美食营养
游戏数码
手工爱好
生活知识
健康养生
运动户外
职场理财
情感交际
母婴教育
时尚美容
知识问答
搜索
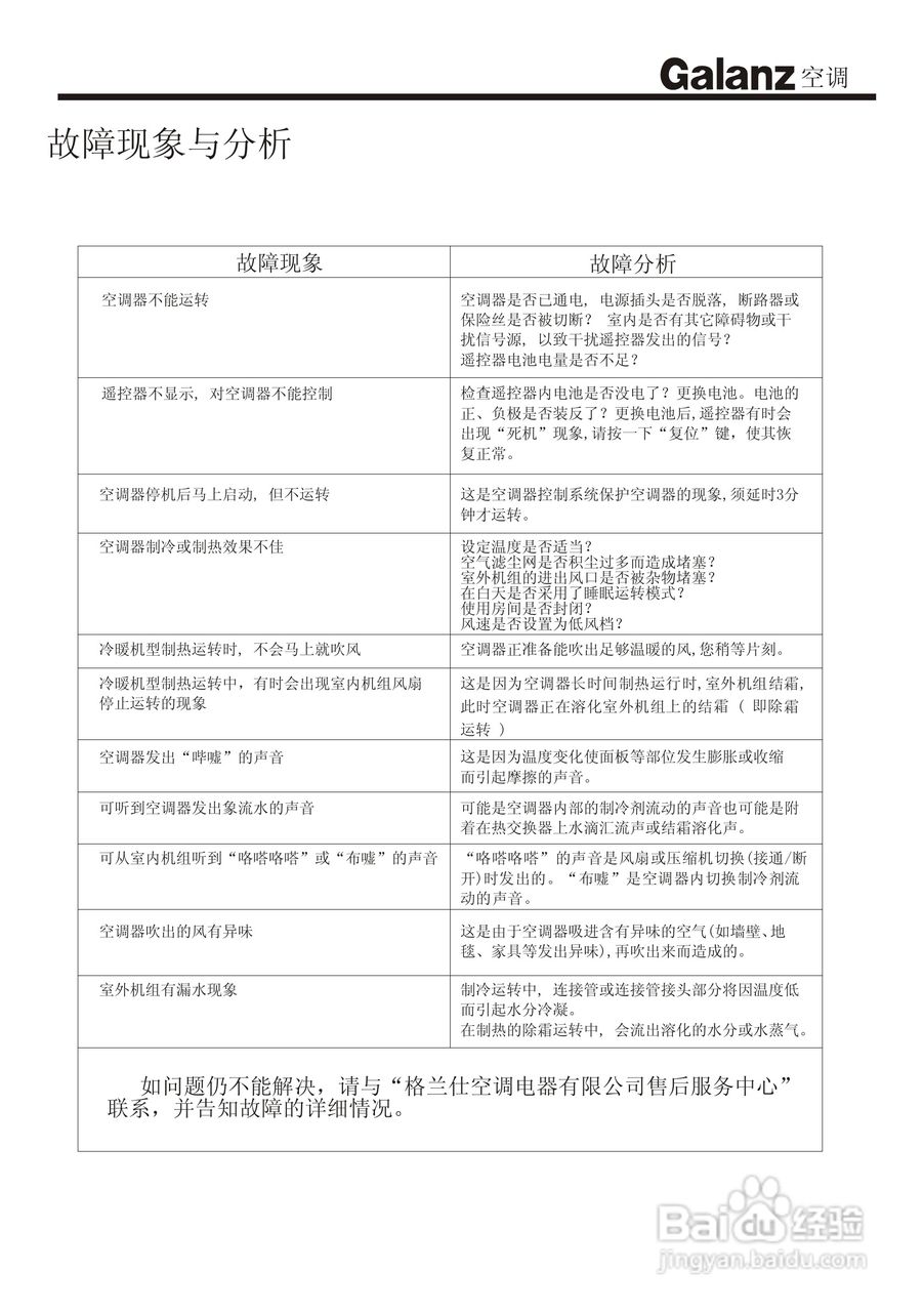
Galanz格兰仕KFR-20GW/A1分体挂壁式房间空调器使用安
2024-10-13 15:43:54
相关推荐
Galanz格兰仕KFR-20GW/DA1分体挂壁式房间空调器使用安
Galanz格兰仕KF-20GW/A1分体挂壁式房间空调器使用安装
Galanz格兰仕KF-20GW/G1分体挂壁式房间空调器使用安装
格兰仕光波组合怎么用
Galanz格兰仕KFR-20GW/G1分体挂壁式房间空调器使用安
猜你喜欢
销售支持是做什么的
女人什么时候最想做
买支票需要带什么
基膜什么牌子好
冒泡是什么意思
峥嵘是什么意思
作壁上观的意思
什么是液体壁纸
经典祝福语
结婚祝福词
猜你喜欢
酥胸是什么意思
圆脸适合什么样的帽子
百无聊赖是什么意思
无与伦比是什么意思
games是什么意思
一丘之貉的意思
thriller什么意思
拍电影需要什么
本帮菜是什么意思
保暖内衣什么牌子的好