小猪生活
首页
美食营养
游戏数码
知识问答
生活知识
返回
小猪生活
首页
美食营养
游戏数码
手工爱好
生活知识
健康养生
运动户外
职场理财
情感交际
母婴教育
时尚美容
知识问答
搜索
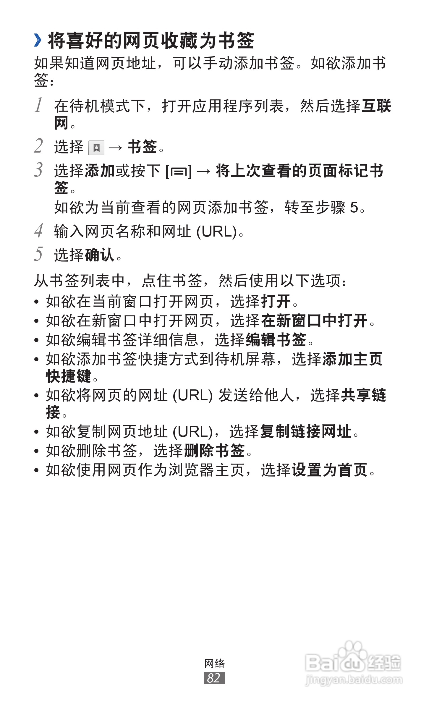
三星GT-I8160手机使用说明书:[9]
2026-02-23 08:45:13
(共篇)
上一篇:
|
下一篇:
相关推荐
三星GT-I8160手机使用说明书:[14]
阅读量:101
三星GT-I8160手机使用说明书:[13]
阅读量:29
三星GT-S7500手机使用说明书:[9]
阅读量:113
三星GT-S7568I怎么截图
阅读量:145
手机如何登陆网页电脑版淘宝
阅读量:42
猜你喜欢
小米路由器怎么样
怎么存钱到银行卡
禹州旅游
贵州铜仁旅游
老人皮肤瘙痒怎么办
怎么用迅雷下载电影
天邪鬼青哪里多
如何保持健康
fast路由器怎么安装
我该如何去厮守你才觉得不将就
猜你喜欢
比亚迪fo怎么样
无线wifi路由器
如何消灭跳蚤
冬天适合去哪里旅游
肉苁蓉泡水喝的功效
分手后怎么挽留
如何测骨龄
深圳旅游网
如何投诉快递公司
杨颖是哪里人