小猪生活
首页
美食营养
生活百科
知识问答
生活知识
返回
小猪生活
首页
美食营养
游戏数码
手工爱好
生活知识
生活百科
健康养生
运动户外
职场理财
情感交际
母婴教育
时尚美容
知识问答
更多知识
搜索
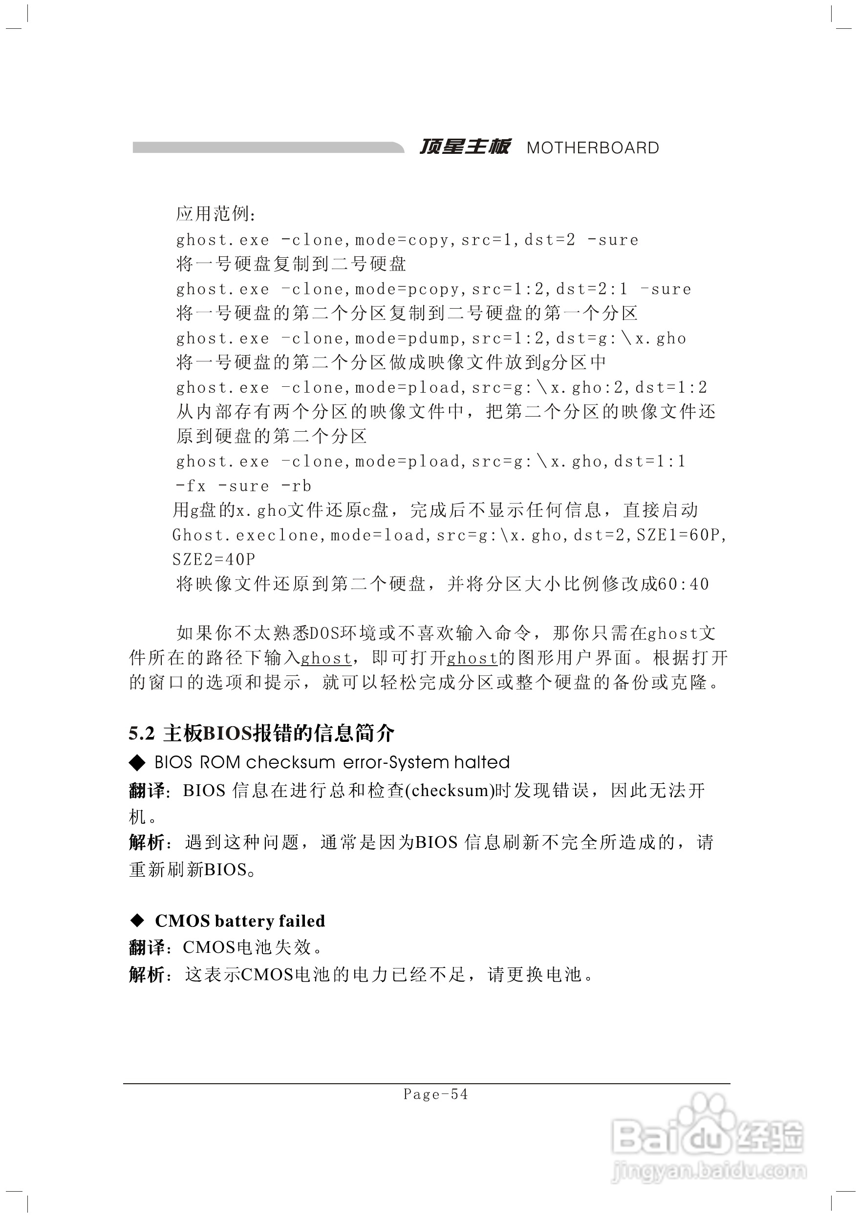
顶星TM-945GGCM型主板说明书:[7]
2026-02-15 10:35:39
本篇为《顶星TM-945GGCM型主板说明书》,主要介绍该产品的使用方法以及常见故障解决方案。
(共篇)
上一篇:
|
下一篇:
相关推荐
顶星TM-945GGCM型主板说明书:[8]
阅读量:171
顶星TM-945GGLM型主板说明书:[7]
阅读量:53
顶星TM-N68S型主板说明书:[7]
阅读量:141
顶星TM-P4T800型主板说明书:[7]
阅读量:58
主板的结构说明
阅读量:45
猜你喜欢
平安贷款怎么样
怎么自己做网站
excel怎么算乘法
秘密的近义词
齐刘海发型
黄鼻涕是什么感冒
慢慢的近义词是什么
社保卡的钱怎么取出来
怎么在图片上写文字
怎么冻结窗口
猜你喜欢
懊恼的近义词
裁决之镰怎么解除
卑微的近义词
孕妇常识
怎么裁剪图片
怎么才能瘦下来
泰迪犬怎么训练
偶尔的近义词是什么
长脸短发发型
探索的近义词